湖北省关于建设智慧化现代医疗体系的实施方案
详情
为深入贯彻落实习近平总书记关于健康中国建设的重要论述和考察湖北重要讲话精神,践行以人民为中心的发展思想,落实健康优先发展战略,坚持共建共治共享原则,到2027年基本建成智慧化现代医疗体系,有力解决人民群众“看病难、看病贵、看病繁”问题,制定本实施方案。
一、坚持资源整合,构建“宝塔式”医疗服务网络
(一)组建医疗联盟。成立省级医疗联盟,成员单位为高水平部省属医院和各市州1所三甲医院。市州成员单位牵头统筹市域内市县两级医院的帮扶需求,协调省级医疗联盟和市级优质医疗资源,对市县相关医院实施技术帮扶、业务协作;市州其他医院和县级医院牵头组建紧密型城市医疗集团和县域医共体,推动优质医疗资源下沉乡镇(街道)、村(社区)。构建“省带市、市带县、县带乡、乡带村”的五级联动机制,形成上下贯通、统分结合的“宝塔式”医疗服务网络。
(二)明确功能定位。华中科技大学同济医学院附属同济医院、华中科技大学同济医学院附属协和医院、湖北省人民医院和武汉大学中南医院(以下分别简称同济医院、协和医院、省人民医院、中南医院)要突出科研创新和科技成果转化,重点解决“卡脖子”问题,建成医学创新策源地和辐射周边乃至全国的医学高峰。加强国际交流合作,积极服务“一带一路”建设等重大决策。其他部省属医院和市州三甲医院要对标建设省级区域医疗中心,发展专科特色,打造省域医学高地。其他市级、县级医院要发挥紧密型城市医疗集团和县域医共体牵头作用,着力解决群众常见病、多发病,指导乡镇(街道)、村(社区)开展基本公共卫生服务和常见病的初级诊疗。
(三)完善协作机制。省级医疗联盟牵头,组建覆盖省、市、县三级医疗机构的若干专科联盟,通过专家派驻、技术下沉等方式,重点提升县级医院临床诊疗能力。制定住院病种引导目录,引导医疗机构收治与其功能定位相适应的病种。2026年1月,全省选择3个专科开展试点,2026年底扩大至10个专科,2027年扩大至20个专科,逐步覆盖县(市、区)域内诊疗需求较大的主要病种。
(四)加强特色医院建设。锚定“国际一流、国内领先”目标,强化特色医院和重点专科建设。围绕传染病、肿瘤、口腔、精神、儿科等专业建设5个左右高水平特色专科医院,每院打造1—2个专病中心;支持优质综合医院及中医医院坚持“大综合、强专科”理念,围绕心血管、呼吸、老年病、康复、辅助生殖等领域建设15个左右在国内具有重要影响力的特色专科中心。力争“十五五”期间,创建1个专科类国家医学中心、2—3个专科类国家区域医疗中心,建设20个国家临床重点专科项目,支持同济医院创建国家儿童区域医疗中心。各市县结合实际,科学规划并建设一批满足辖区居民健康需求的特色医院与特色专科,构建省、市、县三级协同发展的格局,逐步形成系统连贯、特色突出、学科融合、优质高效的医疗服务网络,持续提升我省重大疾病领域专科服务能力。
(五)加强基础建设。同济医院、协和医院、省人民医院和中南医院在基础建设上要突出创新性和引领性,加大科研平台、研究型病房和国内“首台套”设备的配备力度;其他部省属医院和市州三甲医院重点实施病房改造和设备更新工程;县级医院重点实施医疗卫生强基工程;乡镇卫生院(社区卫生服务中心)、村卫生室(社区卫生服务站)重点配置适宜的诊断治疗设备。支持各级医疗机构加强适老化改造,加快配齐先进医学诊断、检验检测、精准治疗等设备设施,推动门诊、手术室、药房、病房等传统场景智能化改造和信息互通。
二、坚持数智赋能,为群众提供全流程方便快捷服务
(六)推进区域数智化协同发展。按照“省级统一部署,省、市、县三级协同应用”的总体思路,构建覆盖全省的公众健康服务“一张网”。重点加快建设全省统一预约挂号、检查检验结果共享调阅及医学影像云等平台。加快建成健康医疗大数据中心,推动医疗、医保、医药数据信息互通、共享、互联。推进智能慢性病管理、个人健康画像、智能血液管理系统和短缺药品智能监测预警等应用落地。支持高水平医院与高等院校、科研院所、创新型企业联合开展诊疗技术、专病大模型、慢病防治等研究,推动研发一批精准医疗、个性化治疗等方向的新技术和新产品。
(七)持续推进智慧医院建设。发挥部省属医院和市州三甲医院的示范引领作用,拓展数智医疗应用场景,加快人工智能技术落地应用。归集一批专家名医经验,打造专科“数字名医”;推广医院智慧停车系统,切实缓解就医停车难;推广语音电子病历、智能医嘱审核与质控系统;推动建设集成化医学数据平台,为医务人员提供诊疗指南、医学文献等查询服务。县级医院选取部分智慧医疗场景深挖特色优势,提升基层诊疗同质化水平。到2026年1月,15家三甲医院上线AI云陪诊;到2026年底,所有三甲医院实现AI云陪诊、检查检验自助开单、检查检验结果跨机构互认、智慧药房、多方式移动支付、“预住院”试点、智能随访等七个数智化就医场景全覆盖。
(八)加快发展互联网医疗。推进互联网医院规范化建设,积极发展“互联网+护理”“互联网+康复”“互联网+健康管理”等新业态,完善服务规范和收费政策。鼓励医疗机构开展在线复诊、远程会诊、电子处方流转等服务,打通线上线下,构建覆盖诊疗全流程的服务模式。建立覆盖互联网医疗全过程的监管体系,确保医疗质量安全和数据隐私保护。
(九)大力推动检查检验结果互认。巩固现有检查检验互认成果,完善质量控制体系,有序扩大检查检验结果互认的机构和区域范围,着力解决重复检查问题。推动跨机构影像检查结果互认,完善互认激励机制。到2027年,互认项目扩大到500项,让群众享受更加便利的服务。
(十)深化“人工智能+行业监管”应用。推进人工智能技术在临床路径管理、处方点评、住院费用监测等场景的落地应用,探索构建覆盖诊疗全流程的智能监测预警体系。持续开展医德医风、医疗质量安全、医保基金使用等专项整治行动,系统纠治医疗服务乱象,全面构建科学规范的管理体系。
三、坚持创新驱动,不断推进深层次医疗改革
(十一)促进分级诊疗体系建设。完善首诊负责制,建立医疗卫生机构间顺畅的转诊制度,巩固基层首诊、双向转诊、急慢分治、上下联动的分级诊疗制度。充分发挥医保报销政策的杠杆作用,完善不同层级医疗卫生机构差别化支付政策,支付比例向基层医疗卫生机构倾斜,促进分级诊疗。完善异地就医报销政策,引导患者到基层就诊。适时调整门(急)诊诊查费。
(十二)深化医保支付方式改革。全面推进按病种付费(DRG/DIP)为主的医保支付方式改革,完善特例单议、预付金、意见收集、协商谈判等配套机制。建立健全紧密型县域医共体内医保基金“结余留用、合理超支分担”激励约束机制,促进医共体内合理分工和医疗资源下沉。遴选适合基层医疗卫生机构诊治的病种,推进统筹地区内“同病同付”。支持个性化家庭医生签约服务,各地应根据居民健康需求与基层服务能力,合理制定基本服务包和个性化服务包,明确基于服务包内容的费用标准和资金渠道,按规定落实医保基金、基本公共卫生服务经费和个人付费等分担机制。大力推动集采药品进基层、进民营医疗机构、进零售药店。持续推进医保各项服务业务和报销结算“网上办”“掌上办”“床边办”。
(十三)完善多层次医疗保障体系。持续推进全民参保计划。完善基本医疗保险、大病保险、医疗救助三重制度保障。健全以基本医疗保险为主体,医疗救助为托底,补充医疗保险、商业健康保险、慈善捐赠、医疗互助共同发展的多层次医疗保障体系。增强生育保险保障功能,加快建立长期护理保险制度。
(十四)推广健康生活方式。倡导“治未病”理念,推进全民健康行动,推动疾病防治关口前移,加强早筛早诊早治,实现以治病为中心向以人民健康为中心转变。实施“健康科普千人计划”,支持不少于1000名医疗卫生专家,创作科学权威的健康科普内容,利用新媒体等多种形式向群众普及健康知识。充分发挥中医特色优势,打造时令养生节目。巩固影响群众健康突出问题“323”攻坚行动成果,开展“323+”行动。促进健康与文化、旅游、体育、养老等产业深度融合,发展健康文旅、康养旅游等新业态,推广智能体检、健康咨询、健康管理等新模式。
四、坚持协同联动,构建高效能工作格局
(十五)加强组织实施。各地各相关部门要坚持以人民为中心的发展思想,将建设智慧化现代医疗体系作为服务支点建设的重要内容,落实主体责任,明确任务分工,细化实化工作重点、政策措施和实现路径,力戒形式主义,因地制宜推进工作落实。
(十六)强化政策支持。统筹推动“三医”联动改革,将智慧化现代医疗体系建设纳入全省国民经济和社会发展“十五五”规划。落实政府对公立医院的投入政策,加大对基层医疗卫生机构的倾斜力度,建立医疗联盟运行的补助机制;积极化解公立医院合规债务,减轻公立医院经济运行压力。完善多渠道筹资机制,重点加大对医疗机构设施设备配置、新技术新产品应用、科研创新的支持力度。健全医疗服务项目动态管理、医疗服务价格动态调整机制,深化医保支付方式改革。建立健全健康医疗大数据共享、开放工作机制。
(十七)优化人才激励机制。完善高层次人才培养引进机制,实施“楚天英才计划”医疗卫生人才项目和医学青年拔尖人才项目,引育一批国家级专业人才。加快建立公立医院编制动态调整机制,激发人才活力,稳定核心队伍。健全“县管乡用、乡聘村用”的人才使用机制,鼓励二级及以上医疗机构退休医务人员到基层医疗卫生机构执业。建立符合医疗卫生行业特点的薪酬制度,充分发挥薪酬的正向激励作用。
(十八)实施包容审慎监管。鼓励和支持符合条件的医疗机构依法开展生物医学新技术临床研究和临床转化应用。推动医药领域涌现的新技术、新药品、新器械进入医院推广应用,完善与创新创造相适应的包容审慎监管方式,在确保安全的前提下,为创新创造留足发展空间。
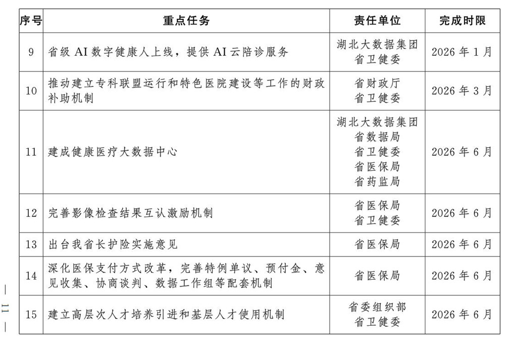
附件:重点任务清单
-
详细内容请点击查阅...上传时间:2026-03-10 10:26:20.0
-
详细内容请点击查阅...上传时间:2026-01-04 09:57:59.0
-
详细内容请点击查阅...上传时间:2025-12-22 15:53:48.0
-
详细内容请点击查阅...上传时间:2025-12-11 09:01:14.0
-
详细内容请点击查阅...上传时间:2025-12-03 17:50:10.0
-
详细内容请点击查阅...上传时间:2025-10-31 15:53:46.0


联系客服